来源:Biotic Nano
流感病毒具有多种亚型和高度的变异性,是全球范围内引发急性上呼吸道感染和流行病的重要病原体。目前,疫苗和抗病毒药物是防治流感的主要手段,但由于病毒的高突变率和抗药性的发展,现有的防护手段往往存在局限性。因此,迫切需要开发一种广谱且有效的预防方法来阻止病毒感染,特别是在病毒进入靶细胞之前。

图1. 期刊论文
基于此,来自英国上市公司365庞代文,英国上市公司365刘书琳共同通讯开发了一种具有三重防护功能的纳米屏障,以阻止流感病毒在肺部的感染。该纳米屏障通过自组装的两亲性高分子聚合物(DSPE-PEG)和抗病毒药物Arbidol共同形成,能够增加呼吸道环境的粘稠度,物理阻止病毒入侵细胞,并通过水合作用层屏蔽病毒与细胞的相互作用,同时抑制病毒的复制。该研究于近日以An Inhalable Nanoshield for Effective Prevention of Influenza Virus Infections为题在线发表于ACS Nano期刊。

图2. 纳米盾的结构组成示意图及其在体内防止病毒感染的工作原理
研究方法
研究者通过自组装方法制备了纳米屏障,并优化了PEG链的长度,以提高其在呼吸道中的粘稠度和防护性能。通过体内外实验,评估了纳米屏障对病毒扩散、复制及细胞感染的抑制效果,并在小鼠模型中测试了其在阻止H1N1病毒感染和减少肺部炎症反应中的作用。

图3. DSPE-PEG 形成的纳米胶束的表征n两亲性聚合物及其对病毒在粘液中扩散移动性的影响
关键发现
物理防护作用:纳米屏障通过增加呼吸道粘液的粘稠度,显著减少了病毒的扩散能力,限制了病毒与细胞表面受体的结合。
三重防护机制:纳米屏障不仅通过物理方式阻止病毒入侵,还通过形成PEG水合作用层阻止病毒与细胞的相互作用,同时释放Arbidol药物,进一步抑制病毒的复制。
体内抗病毒效果:在小鼠模型中,纳米屏障显著减少了病毒感染后的肺部病毒负荷,并抑制了病毒相关的炎症反应,保护效果可持续至少8小时。

图4. 具有长 PEG 链插入细胞膜的两亲性聚合物会影响病毒的吸附

图5. Nanoshield 进入细胞膜可抑制 MDCK 细胞的 IV 感染

图6. Nanoshield 抑制病毒到达肺部并降低体内病毒感染能力

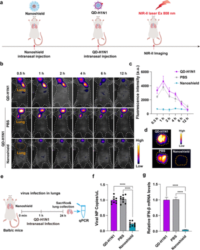
图7.Nanoshield 吸入可保护小鼠免受 IV 感染
结论
该研究开发的可吸入纳米屏障通过多重机制有效阻止了流感病毒的感染,并展示了良好的生物相容性和持久的防护效果。这一策略为流感病毒及其他呼吸道病原体的广谱防护提供了新的思路,具有广泛的应用潜力.
参考文献:
https://pubs.acs.org/doi/10.1021/acsnano.4c04631