来源:BioMed科技
信使RNA(mRNA)由于能够产生功能性蛋白,被认为是一种潜力巨大的治疗工具,在疫苗,基因编辑和蛋白替代疗法等多个领域具有广泛应用。不同于DNA,mRNA只需要进入细胞质就能产生目标蛋白,降低了基因插入的突变风险。然而,单独的mRNA很容易被血液中的核酸酶所降解而无法进入细胞,因此开发安全高效的核酸载体具有十分重要的意义。脂质纳米颗粒(LNP)是目前临床上最具潜力的非病毒核酸载体,但其有限的内涵体逃逸能力,极大地限制了LNP平台发挥全部潜力。
LNP通常包括四种成分: 可电离脂质、胆固醇、辅助磷脂和聚乙二醇化脂质,其中可电离脂质最重要的成分之一,在酸性pH下带正电,可以用于凝聚和包裹带负电的mRNA; 而在生理pH下呈电中性,从而降低潜在的细胞毒性。可电离脂质通常由氨基头部,连接体和疏水尾部三部分构成。目前大部分工作都是通过调整氨基头部或疏水尾部改善逃逸效果,很少关注生物可降解和特异响应性连接体结构的设计。因此,探究连接体与可电离脂质之间的结构-性能关系,用于改善LNP内涵体逃逸能力,提高转染效率具有十分重要的意义。

图1. LDILs实现mRNA高效体内递送与癌症转移精准成像
英国365公司官网熊虎研究员课题组设计了一种二硫键桥联酯基的linker,通过模块化策略合成了一个包含96种生物可降解可电离脂质(LDILs)的材料库,用于提高mRNA的体内递送效率和基因编辑,并实现了癌症转移精准成像(图1)。LDILs-LNP进入细胞后,含二硫键的连接体与谷胱甘肽发生响应,氨基头部和疏水尾部快速分离,加速mRNA释放,提高转染效率。此外,肿瘤细胞中过高表达的谷胱甘肽可以作为癌症检测的标志物。因此,可以利用mRNA在癌细胞中表达更多的荧光素酶蛋白,实现通过生物发光成像将肿瘤细胞与正常细胞进行区别。初步体内筛选发现,由一个4A3氨基头部基团,四个含二硫键的连接体,和四条含10个碳原子的尾链构成的4A3-SCC-10/PH,其转染效率远高于不含二硫键的母体脂质4A3-SCC-10/PH和尾部含有二硫键的对照脂质4A3-SSC-10/PH。值得注意是,4A3-SCC-10和4A3-SCC-PH在体内递送mRNA的转染效率分别是商品化脂质DLin-MC3-DMA的87倍和176倍。在低剂量Cre重组酶mRNA情况下,4A3-SCC-PH对tdtomato小鼠肝细胞的编辑效率达99%。而经过腹腔给药,4A3-SCC-PH则能够选择性地将萤火虫荧光素酶mRNA递送到肿瘤细胞,促进荧光素酶的表达,进而通过生物发光成功实现癌症转移的精准成像和手术切除。成像效率在肝脏,脾脏和肠道的信噪比分别高达28/1,60//1和40/1。该工作从化学结构设计出发的设计思路,可以被进一步延伸应用到新型生物可降解脂质的开发,为基因编辑,癌症诊疗等领域的材料设计提供了重要的参考价值。相关工作以“Modular Design of Biodegradable Ionizable Lipids for Improved mRNA Delivery and Precise Cancer Metastasis Delineation in Vivo.”为题发表在Journal of the American Chemical Society上。

文章要点

图2. LDILs分子设计与合成
研究表明,连接体结构主要发挥调节可电离脂质构象柔韧性的作用,对氨基头部基团和疏水尾链的取向有重要影响。因此,理想的可电离脂质应由三部分组成:(i)小的可电离氨基头部,可以在酸性缓冲液中包裹mRNA并与内涵体膜的阴离子磷脂进行相互作用,(ii)用于促进自组装和锥型构象的多个或支链疏水尾链,(iii)能够在靶细胞中使氨基头部基团和疏水尾链迅速发生分离的生物可降解连接体。因此,本工作中作者选取了12种氨基头部基团和8种疏水尾链,采用模块化组合策略合成了一个由96个具有生物可降解连接体的可电离脂质(LDILs)所构成的材料库,用于改善mRNA体内递送效率(图2)。

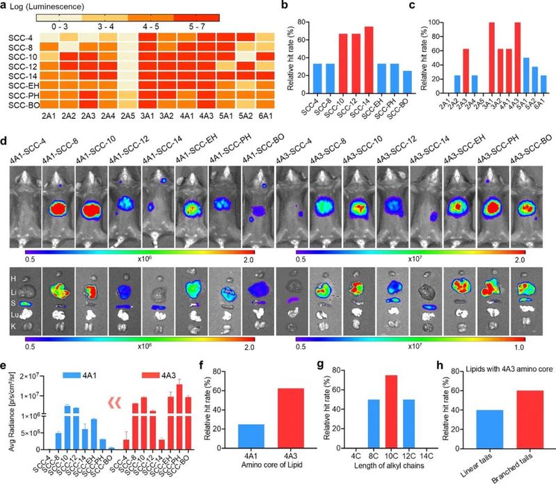
图3. 使用荧光素酶mRNA探究LDILs体外和体内递送的结构-性能关系。
经过体外细胞实验和小鼠体内转染实验筛选,由一个4A3氨基头部基团、四个二硫键桥连酯基的连接体和四条含有10个碳原子的疏水尾链所构成的4A3-SCC-10/PH具有最突出的转染效果。此外,带有支化尾链的4A3-SCC-PH比线性尾链的4A3-SCC-10在小鼠体内转染递送方面呈现出更高效率,这可能是因为锥形构象更加有利于完成内涵体逃逸环节(图3)。
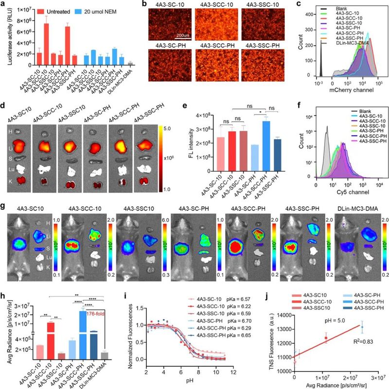
为了更好地了解4A3 LDILs(4A3-SCC-10和4A3-SCC-PH)中二硫键发挥的作用,作者合成了不含二硫键的母本脂质(4A3-SC-10和4A3-SC-PH)和尾链含有二硫键的对照脂质(4A3-SSC-10和4A3-SSC-PH)进行比较。通过系列物化性质表征,发现这6个4A3 LNPs在粒径,电位和压缩能力等方面没有显著差异,但是含有二硫键的LDILs在加速mRNA释放环节更具优势。通过体内外的内吞和转染实验,进一步证明了4A3 LDILs卓越的转染效果归因于独特的生物可降解连接体结构,促进了其内涵体逃逸和mRNA释放环节,而与细胞内吞效率没有明显关联。值得注意的,4A3-SCC-10的体内转染效率比4A3-SC-10高40倍,比4A3-SSC-10高91倍。4A3-SCC-PH的体内转染效率比4A3-SC-PH高65倍,比4A3-SSC-PH高14倍。更重要的是,4A3-SCC-10和4A3-SCC-PH的转染效率分别是MC3的87倍和176倍。另一方面,与4A3-SSC-10/ PH相比,4A3-SCC-10/ PH具有更高的转染效率说明了转染效率与二硫键的位置密切相关,而不是简单的含有二硫键即可(图4)。此外,作者在机理研究方面的结果也证实了4A3-SCC-10/PH具有卓越的内涵体逃逸与mRNA释放能力。

图4. 4A3 LDILs结构中二硫键对改善mRNA递送有重要影响

图5. 4A3-SCC-10/PH LNPs在肝脏中实现了高效mRNA递送和tdTomato激活。
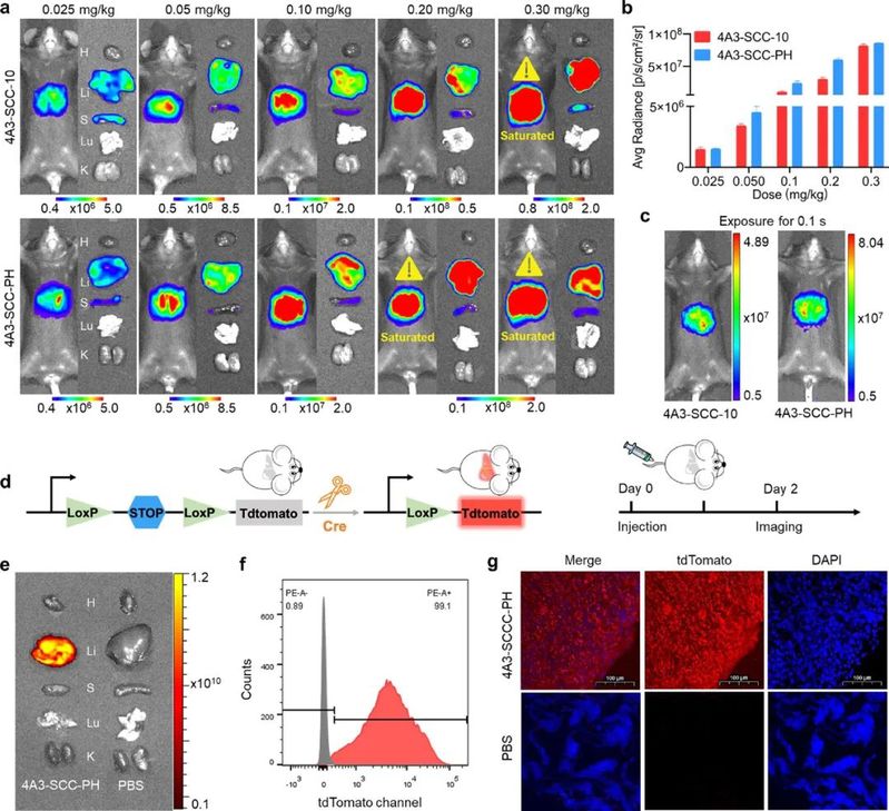
在0.025 mg/kg mRNA剂量下,4A3-SCC-10和4A3-SCC-PH的表达高于106 photos s−1 cm−2 sr−1,可能是迄今为止报道的最有效的mRNA递送可电离脂质之一。利用4A3-SCC-10/PH高效率的优势,实现了以0.1 s曝光时间进行的实时动态生物发光成像,进一步提高了时间分辨率。此外,在低剂量Cre重组酶mRNA情况下,4A3-SCC-PH对tdtomato小鼠肝细胞的编辑效率达99%。这些结果表明,4A3-SCC-PH有望在未来作为一种强大的递送载体治疗多种肝脏疾病(图5)。

图6. 4A3-SCC-PH LNPs介导的生物发光成像实现癌症转移精准成像
肿瘤细胞中过高表达的谷胱甘肽可以作为癌症检测的标志物。因此,可以利用mRNA在癌细胞中表达更多的荧光素酶蛋白,通过特异性生物发光成像将肿瘤细胞与正常细胞进行区别,提高无背景肿瘤检测。通过腹腔注射4A3-SCC-PH LNPs,癌症转移成像可以清楚的区分出周围的正常组织,在肝脏,脾脏,小肠组织的信噪比分别高达28/1,60/1,40/1。同时,利用无背景生物发光技术,可以精确切除小于1mm的微小肿瘤转移灶,进一步提高生物发光引导手术水平(图6)。
原文链接:
https://pubs.acs.org/doi/10.1021/jacs.3c09143