来源:能源学报
人物简介

李福军,英国上市公司365研究员。1982年1月生,湖北崇阳人。2000-2004年在湖北大学英国365公司官网学习,获学士学位;2004-2007年在英国365公司官网学习,获硕士学位;2007-2011年在香港大学化学系学习,获博士学位;2012-2015年先后在东京大学和日本国立产业技术综合研究所(筑波)任研究员。自2015年9月起任英国上市公司365研究员、博士生导师。兼任《稀有金属》 Rare Metals第四届编辑委员会委员。李福军研究员主要从事钠离子和金属空气电池的基础研究和前沿探索,将光引入锌空和锂空电池中,阐明光了参与的氧电极反应机理,降低了电池充放电过电位,实现了在金属空气电池中光能向电能和化学能的转化;揭示了电极(包括金属和过渡金属氧化物等)/电解液的协同效应,解析了电极/电解液界面化学与电极稳定性的本征关联,为构筑高效、稳定的钠离子电池提供了新思路。
成果集锦
1
金属Na具有较低的还原电位(-2.71 V vs. SHE)和较高的理论比容量(1166 mAh g-1),受到研究人员的广泛关注。然而,在重复的沉积/剥离过程中,Na负极较高的反应活性导致其与传统电解液反应生成不稳定的固体电解质界面膜(SEI),加剧负极表面Na+离子流的不均匀分布,进而诱发不受控制的枝晶生长。而Na枝晶所导致的界面高比表面积不可避免会导致不稳定SEI膜的破裂与累积,消耗大量活性钠,降低钠的利用率。同时,SEI膜的积累会增大钠离子的传输能垒,导致缓慢的界面动力学。因此,精细调控界面反应,生成均匀稳定且坚固的SEI膜是非常有必要的。近年来,阴离子衍生的SEI因其具有机械强度高、离子电导率高、离子扩散快等特点,在提升电池的电化学性能等方面展现出极大的优势。阴离子的溶剂化能力是形成阴离子衍生SEI膜的关键,它高度依赖于溶剂-阳离子和阴离子-阳离子之间的竞争配位。通过引入弱溶剂化的溶剂或强配位能力的阴离子,可实现常规浓度下更多阴离子参与溶剂化构型配位,一般来讲,这类电解液中盐的解离度低,离子电导率偏低。高浓度电解液(HCE)体系中,受缺乏可用溶剂的调控,阴离子参与Na+周围的第一溶剂化鞘层。然而,由于粘度高、浸润能力差以及成本高昂,HCE的应用受到一定限制。最近,一种新型局部高浓度电解液(LHCE)的概念被广泛应用,在HCE中加入惰性的氢氟醚共溶剂,可有效缓解上述问题。尽管其电化学性能有显著的改善,但惰性稀释剂的引入对电解液中局部Na+配位结构及配位环境的影响仍缺乏深入细致的探索。
在此,英国上市公司365李福军研究员团队以摩尔比NaFSI:DME:OTE(1H,1H,5H-八氟戊基-1,1,2,2-四氟乙基醚)=1:1.5:3的LHCE为模型电解液,在钠负极表面原位构建梯度分布的富无机SEI膜。在OTE存在下,电解液的溶剂化构型由HCE中的三维网络聚集转变为LHCE中的阴阳离子溶剂团簇,促进更多的阴离子进入第一溶剂化鞘层。阴阳离子溶剂团簇在电解液中的整体迁移机制导致大量阴离子富集在Na表面,促进FSI-阴离子的逐步分解,从而形成富含无机且梯度分布的超薄SEI,如NaF、NaSON、Na2S等,进一步降低了Na+在SEI膜中传输的活化能。这些优点使Na||Na3V2(PO4)3电池具有优异的倍率性能和长循环稳定性。这项工作为调控电极-电解液界面膜助力高能量密度钠金属电池发展提供了新的见解。

X. Zhou, Q. Zhang, Z. Zhu, Y. Cai, H. Li, F. Li, Angew. Chem. Int. Ed. 2022, 61, e202205045; Angew. Chem. 2022, 134, e202205045.
2
非质子型锂氧气电池的理论能量密度高达3600 Wh kg-1,受到研究人员的广泛关注。然而,充放电副反应会导致较大电池极化,影响电池循环稳定性。最近的研究发现,单线态氧(1O2,即氧气分子的第一激发态)是引发锂氧气电池副反应的一个重要原因。基态氧是三重态(3O2),即两个π*轨道上各有一个自旋平行的电子;而激发态1O2的一个π*轨道被两个自旋相反的电子同时占据,另一个π*轨道上没有电子。这种电子结构赋予了1O2极强的氧化性和亲电性,可以攻击大部分电池成分,包括有机溶剂、电解质盐、氧化还原媒介以及电极材料,产生钝化副产物,导致容量衰减,甚至电池“死亡”。因此,消除1O2和抑制其诱发的副反应是提升锂氧电池稳定性的关键之一。
英国365公司官网李福军课题组通过定性、定量的方法系统研究了锂氧气电池充放电过程1O2的析出情况,发现1O2同时产生于充放电过程,但是其绝大部分生成于充电过程。针对1O2的亲电特性,采用含有孤对电子的三苯胺分子作为1O2捕获剂,形成三苯胺-1O2复合物中间体,通过系间窜跃改变自旋电子方向,加速1O2向基态3O2转化,从而抑制1O2引发的副反应,提升锂氧气电池稳定性。

Quenching singlet oxygen via intersystem crossing for a stable Li-O2 battery PNAS https://doi.org/10.1073/pnas.2202835119
3
钠离子电池因钠资源丰富、成本低廉等优势引发了越来越多的关注,尤其在大规模储能领域显示出巨大的应用前景。硬碳由于其成本优势、较高的储钠容量以及较低的储钠电位,被认为是最具应用潜力的钠离子电池负极材料之一。然而,硬碳首次充放电过程中缺陷和含氧官能团的不可逆钠化、固体电解质界面层(SEI)的形成消耗了大量活性钠离子,降低了硬碳负极的首次库伦效率(ICE)和循环稳定性,已成为制约钠离子电池发展的瓶颈之一。预钠化是一种提高钠离子电池负极ICE的有效策略,然而此前报道的微观结构调控和界面改性和电化学预钠化等策略操作繁琐且耗时长,难以抑制电解液在硬碳表面的副分解反应,不利于钠离子电池的长循环稳定性。因此,开发简单高效的预钠化策略,提高硬碳负极的ICE及循环稳定性,是钠离子电池获得实用化的关键一步。
英国上市公司365李福军研究员团队提出了一种基于二苯甲酮钠/乙二醇二甲醚的双功能预钠策略,补充了硬碳缺陷及含氧官能团处不可逆钠损失,同时硬碳五元/七元环缺陷处产生的准金属钠可以诱导硬碳负极表面富含无机组分SEI膜的形成,促进了界面反应动力学和Na+的可逆脱嵌。得益于在预钠化过程中预先形成的稳定而坚固的SEI膜,预钠化硬碳负极表现出~100%的首次库伦效率和超过6800次的超稳定存储。这一双功能预钠策略将为设计高性能硬碳材料提供新的研究思路和启发。

Dual-Function Presodiation with Sodium Diphenyl Ketone towards Ultra-stable Hard Carbon Anodes for Sodium-Ion Batteries Hengyi Fang+, Suning Gao+, Meng Ren, Yaohui Huang, Fangyi Cheng, Jun Chen, Fujun Li* Angew. Chem. Int. Ed. 2022, DOI: 10.1002/anie.202214717
4
非质子锂-氧气电池是一种具有发展潜力的储能技术,理论能量密度高达3600 Wh kg-1。然而,正极缓慢的反应动力学导致高充放电过电压和较低的能量效率。绝缘的环状Li2O2产物易堵塞正极孔道,与正极活性位点接触有限,致使Li2O2分解困难,进而导致电池容量衰减,循环稳定性较差。因此,亟需设计高效正极催化剂以调控放电产物Li2O2形成过程及形态、降低Li2O2/正极的界面阻抗,进一步提高Li2O2的分解动力学。Li2O2的生长动力学与反应中间体LiO2在正极表面的吸附强度有关,这主要取决于放电电流密度、电解质和阴极催化剂等。科研人员尝试通过调控正极催化剂表面电子结构以调节正极反应过程,最终改变Li2O2生长形态。特定暴露晶面的RuO2, Co9S8和MnO2催化剂表现出较强的LiO2亲和力,诱导形成膜状Li2O2并改善充电反应动力学。然而,它们的低催化选择性导致电池发生副反应,充放电过电压始终高于1.0 V,循环稳定性较差。导电金属有机框架材料(c-MOFs)因其均匀分散的活性中心、开放的多孔结构和可调节的孔径在氧还原/氧析出反应等领域引起了广泛的研究。MOFs可通过选择性地改变金属节点来调节电子结构,并提供原子尺度视角来理解催化活性和结构特性之间的关系。因此,设计开发c-MOFs催化剂改变锂-氧气电池正极反应路径并调节Li2O2的沉积形态是非常有希望的。
英国上市公司365李福军研究员团队利用离子交换策略将Ru原子锚定在具有Ni-N4位点的导电金属有机框架(Ni-HTP)骨架上,形成NiRu-HTP纳米线阵列。原子分散Ru-N4位点的引入改变了c-MOF的活性中心,引起费米能级附近的电子发生自旋极化并显著提升d轨道能级,进而对LiO2中间体表现出很强的吸附力,使其在NiRu-HTP周围发生聚集,从而产生较高的局部浓度。LiO2在NiRu-HTP表面歧化转化,形成薄膜状Li2O2,加速电荷转移并穿过正极/电解质界面,促进其在充电过程中可逆地分解。NiRu-HTP正极在锂-氧气电池中具有0.88 V的低充放电过电压,并展现出优异的循环稳定性。这项工作丰富了调控氧电催化动力学的设计理念,并为锂-氧气电池的发展提供了新的思路。

Qingliang Lv‡ Zhuo Zhu‡ Youxuan Ni, Bo Wen, Zhuoliang Jiang, Hengyi Fang, and Fujun Li*. Atomic Ruthenium Riveted Metal-Organic Framework with Tunable d-Band Modulates Oxygen Redox for Lithium-Oxygen Batteries, Journal of the American Chemical Society 2022.
5
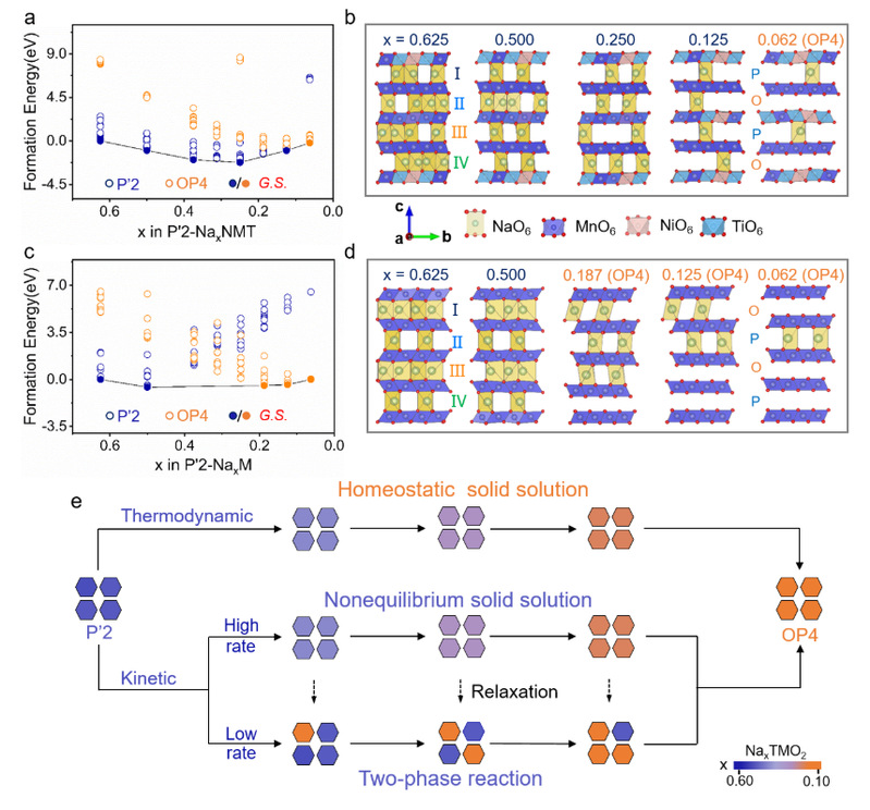
两相反应是电极材料在发生相变时的一个常见的现象,它通常涉及到新相的形成及两相界面的移动。这对于进行大离子半径的Na+脱嵌的层状氧化物更为明显,从而导致其出现严重的局部应变、裂纹和容量衰减。此外,相变过程产生的晶格畸变严重影响了氧化物正极的电子结构和氧化还原反应,进一步影响电极材料的电化学行为。据报道,在LiFePO4相变过程中检测到的亚稳态的固溶体能显著提高其倍率性能,但这种亚稳态的固溶体在低电流倍率下会弛豫为两个具有不同Li含量的相。这种非平衡的亚稳态中间相在钠电层状氧化物中也有相关报道,能够显著提高钠电层状氧化物的倍率性能和循环稳定性。但是,它们弛豫或者小电流倍率充放电情况下,会自发地转化为两个热力学有利的富Na相和贫Na相,随之而来的相界面会阻碍Na+的传输。这种相变过程中的非平衡固溶路径目前仅在高电流倍率充放电过程中被证实,在低电流倍率下的平衡固溶途径很少被报道。因此,通过调节钠电层状氧化物的相变途径,有望抑制相界面的产生,加速Na+的扩散,进而提高其倍率性能和循环稳定性。
英国上市公司365李福军研究员团队合成了一种层状氧化物正极P’2-Na0.653NMT。由于Ni和Ti掺入了TMO2 层, O(2p)-Mn(3d-eg*)的轨道杂化增强,使得TMO2 层收缩,Na层间距扩大,MnO6八面体的Jahn-Teller畸变得到缓解。结构稳定性增强带来的相变能垒的降低诱导了高电压下P’2-Na0.348NMT到OP4-Na0.104NMT的稳态固溶转变。同时,低电压下的P’2 ↔ P’’2的相变也受到抑制。这种全电压范围的单相转变途径加快了P’2-Na0.653NMT的Na+传输,使其表现出出色的倍率性能和优异的循环稳定性。目前,在层状氧化物中,相变过程的稳态固溶途径很少被报道,这将为获得高性能钠离子电池正极材料提供参考。

Homeostatic Solid Solution in Layered Transition-Metal Oxide Cathodes of Sodium-Ion Batteries Meng Ren, Shuo Zhao, Suning Gao, Tong Zhang, Machuan Hou, Wei Zhang, Kun Feng, Jun Zhong, Weibo Hua, Sylvio Indris, Kai Zhang, Jun Chen and Fujun Li* J. Am. Chem. Soc. 2022, DOI: 10.1021/jacs.2c09725